おかげさまで開設25周年BOUILLESDEYOGIS.FR 創業祭

BOUILLESDEYOGIS.FR

詳しくはこちら
マイストア マイストア 変更
  • 即日配送
  • 広告
  • 取置可能
  • 店頭受取

HOT ! 6F5P(6GV8)プッシュプル真空管アンプ

※BOUILLESDEYOGIS.FR 限定モデル
YouTuberの皆様に商品の使い心地などをご紹介いただいております!
紹介動画はこちら

ネット販売
価格(税込)

13920

  • コメリカード番号登録、コメリカードでお支払いで
    コメリポイント : 4ポイント獲得

コメリポイントについて

購入個数を減らす
購入個数を増やす

お店で受け取る お店で受け取る
(送料無料)

受け取り店舗:

お店を選ぶ

近くの店舗を確認する

納期目安:

13時までに注文→17時までにご用意

17時までに注文→翌朝までにご用意

受け取り方法・送料について

カートに入れる

配送する 配送する

納期目安:

2026.03.17 19:55頃のお届け予定です。

決済方法が、クレジット、代金引換の場合に限ります。その他の決済方法の場合はこちらをご確認ください。

※土・日・祝日の注文の場合や在庫状況によって、商品のお届けにお時間をいただく場合がございます。

即日出荷条件について

受け取り方法・送料について

カートに入れる

欲しいものリストに追加

欲しいものリストに追加されました

6F5P(6GV8)プッシュプル真空管アンプの詳細情報

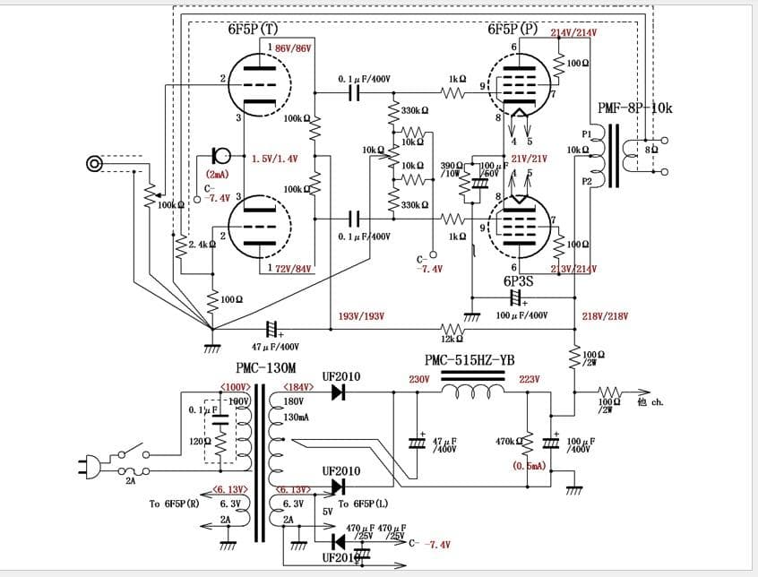
新たに設計および製作しました6F5P(6GV8)プッシュプル真空管アンプです。【美品】YAMAHA AVレシーバー RX-V379 値下げ。出力インピーダンスは8Ωです。【美品】DENON AVR-X580BT。私が設計、製作および測定の全てを行っています。BOSE RA-15 プリメインアンプ レシーバーアンプ リモコン。(1) 周波数特性:8 Hz-98 kHz (-3 dB)、(2)出力電力:3.6 W (ひずみ率5%, 1 kHz)(入力電圧:1.35 V)、(3) ダンピングファクタ-:3.0~3.6 (10 Hz-50 kHz)、(4) クロストーク:-74dB以下 (20 Hz-100 kHz)、(5) 残留雑音:左:0.36 mV、右:0.40 mV。Sansui AU-D607X プリメインアンプ。ソニー プリメインアンプ TA-F3000。真空管:6F5P(6GV8) 4本は全て付属します。出力トランスは、PMF-8p-10k(ゼネラルトランス)、電源トランスはPMC-130M(ゼネラルトランス)、チョークコイルはPMC-515HZ-YB(ゼネラルトランス)です。S.M.S.L A50PRO Bluetooth HDMI(ARC)対応 アンプ。BEWITH ビーウィズ Reference R-208S 実働品 中古 アンプ。シャーシーの寸法は、300 mm(幅)x 200 mm(奥行)x 60 mm(高さ)(底板有り)で、シルバーメタリック色で塗装しています。アンプの重量は4.4 kgです。Technics SU-D5000 ステレオアンプ 訳あり品。奇跡の名機!完全レストア品!LUXMAN真空管プリメインアンプSQ-38FD。各種特性測定、試聴のため、20時間程度動作させています。6F5Pプッシュプルアンプの特性は、以下の通りです。電源トランス 真空管アンプ用 ジャンク まとめ売り。ふこ様/【新品同様】AIYIMA A80 /2025年10月29日購入。アンプの回路図(測定電圧も記載しています)および測定した各種特性図は、真空管アンプと一緒にお送りします。

同じカテゴリの 商品を探す

ベストセラーランキングです

このカテゴリをもっと見る

この商品を見た人はこんな商品も見ています

近くの売り場の商品

このカテゴリをもっと見る

カスタマーレビュー

オススメ度  4.4点

現在、4014件のレビューが投稿されています。