おかげさまで開設25周年BOUILLESDEYOGIS.FR 創業祭

BOUILLESDEYOGIS.FR

詳しくはこちら
マイストア マイストア 変更
  • 即日配送
  • 広告
  • 取置可能
  • 店頭受取

HOT ! Microsoft Surface Pro 1796 キーボード&ペン付属

※BOUILLESDEYOGIS.FR 限定モデル
YouTuberの皆様に商品の使い心地などをご紹介いただいております!
紹介動画はこちら

ネット販売
価格(税込)

6600

  • コメリカード番号登録、コメリカードでお支払いで
    コメリポイント : 5ポイント獲得

コメリポイントについて

購入個数を減らす
購入個数を増やす

お店で受け取る お店で受け取る
(送料無料)

受け取り店舗:

お店を選ぶ

近くの店舗を確認する

納期目安:

13時までに注文→17時までにご用意

17時までに注文→翌朝までにご用意

受け取り方法・送料について

カートに入れる

配送する 配送する

納期目安:

2026.03.19 4:16頃のお届け予定です。

決済方法が、クレジット、代金引換の場合に限ります。その他の決済方法の場合はこちらをご確認ください。

※土・日・祝日の注文の場合や在庫状況によって、商品のお届けにお時間をいただく場合がございます。

即日出荷条件について

受け取り方法・送料について

カートに入れる

欲しいものリストに追加

欲しいものリストに追加されました

Microsoft Surface Pro 1796 キーボード&ペン付属の詳細情報

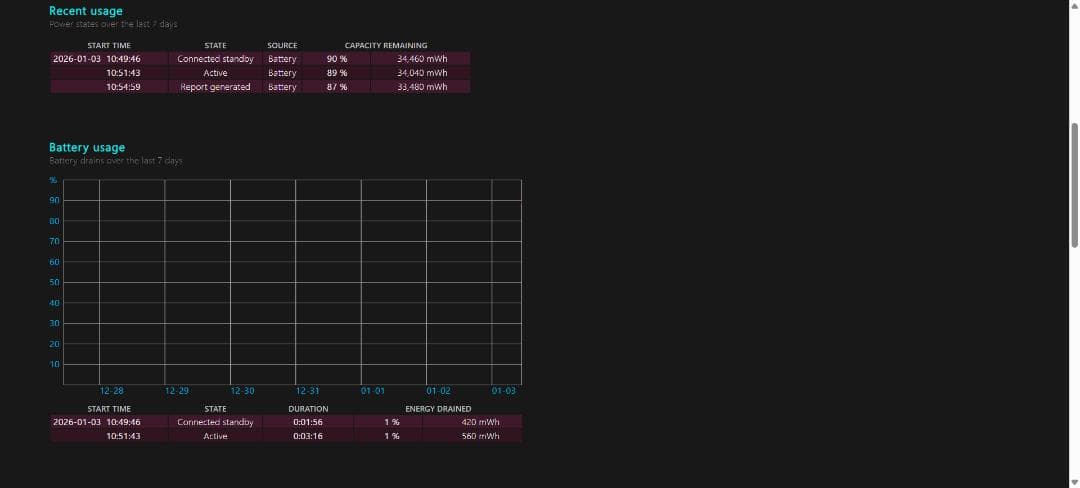
Surface Pro5Model:1796CPU:第 7 世代 Corei5メモリ:8GBストレージ:256GB※画面保護ガラスフィルムを貼ったままの出品キーボードSurface Pro タイプカバー色:ブルー系ペンSurface Pen色:ブルー系箱あり※交換用の電池もお付けします本体背面に擦れた痕あり(5枚目)。。Surface Pro 7 Core i7 1065G7 プロセッサー 1.3。ディスプレイ右側に黄ばみあり(14枚目)Windows 11 Proにアップグレード済み(15枚目)現時点でのバッテリーレポート(16枚目以降)※取引成立後に初期化作業を行うため多少、レポートとは異なりますそのほか機能的には問題なく使用していました。【美品・最上位】Surface Pro7 i7 16G/256G Office付

同じカテゴリの 商品を探す

ベストセラーランキングです

このカテゴリをもっと見る

この商品を見た人はこんな商品も見ています

近くの売り場の商品

このカテゴリをもっと見る

カスタマーレビュー

オススメ度  4.5点

現在、3975件のレビューが投稿されています。